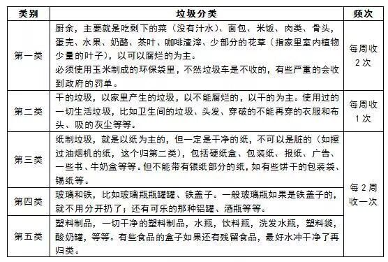
| 到了意大利,除了办理居留税号,一定要学会进行垃圾分类,这是非常重要的。以下是城市市政府发的分类明细,所有家庭都要按照规定进行分类。  整篇都是意大利文,大家能看懂吗?考验意大利语的时候到了。看不懂没关系,下面对垃圾分类进行了说明。 在意大利,日常垃圾分为6大类: - Umido 厨房有机垃圾 - Carta e Cartone 纸质垃圾 - Plastica 塑料类垃圾 - Metalli 金属类垃圾 - Vetro 玻璃 - Secco 不可回收垃圾 垃圾的分类,主要是按照垃圾桶的颜色来分!!!  每一类垃圾都有其专属的垃圾回收桶,不同地区有其各自细节要求,如有的地区将塑料与金属垃圾归为一类,有的地区将玻璃与金属垃圾归为一类,有的地区则将食用油、危险品单独回收。所以未来生活在意大利的朋友们,请按照城市的分类标准进行分类。  没有垃圾回收桶的居民区一般会有专人上门收集,这就需要于规定收集日前夜将指定垃圾放置于指定地点。 具体的垃圾分类,这个表格就能让你看清楚 ↓ ↓ ↓   
 上面这五类垃圾,都必须在头天晚上10点以后,第二天早上6点前放到固定的地点,放在每家或每楼固定的一个垃圾点上,会有垃圾车来收。  根据意大利法律规定,所有食品袋,包括超市、药房、商店等语食品相关的,都必须使用用玉米制成的可分解垃圾袋,和平常塑料袋一样,只有这袋子可分解。如果被查到哪家店还在使用不可分解袋,会被政府开罚单的!  如果用以上的袋子不方便,那可以自己带购物袋去买东西,这样就没问题了!这种袋子既结实又环保,非常好用。  
				关于意大利垃圾的分类,大家是不是有所了解了!刚到意大利留学的宝宝们再也不用弄混了。 | 
 
	    



