|
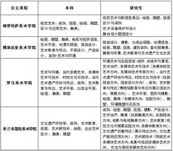
几乎所有学艺术的学生,都有过留学梦。而在世界范围内都处于绝对领导地位意大利,其艺术、设计、时尚类的教育是众多艺术生向往的留学圣地,诸如对欧洲文艺复兴产生过巨大影响的佛罗伦萨美术学院。 ![]() 针对意大利留学,小白对问的最多的问题进行了整理,并做出如下解答。 意大利有多少所公立美术学院? ![]() 意大利公立美院主要的专业课程设置 公立美院专业比较雷同,课程设置不太多,但也有一些专业的课程方向不同,所以列举了一些美院,基本包含了公立美院的所有专业。 ![]() 意大利公立美院哪家有服装设计? 作为艺术时尚之都,意大利米兰还有时装周和很多展览,所以想去意大利学服装设计的人太多了。 ![]()
意大利有服装设计专业公立美院:罗马美术学院、博洛尼亚美术学院、马切拉塔美术学院、弗罗西诺内美术学院、那不勒斯美术学院、福贾美术学院(本科)、巴勒莫美术学院、库内奥美术学院、米兰布雷拉美术学院(研究生)、卡塔尼亚美术学院(本科)、雷焦卡拉布里亚美术学院(本科)。 意大利美院专业入学考试内容? 意大利公立美院的考试主要分语言考试、专业考试以及面试。 ![]() 语言考试 如果有意大利B1或者B2级别语言证书,可免去美院的语言考试;若没有,需要参加美院组织的语言考试。但有些院校明确要求了,有语言证书也要参加语言考试。 还有一些学校明确要求,必须参加学院组织的语言课程及相关艺术课程就才有资格申请美院,这个学院说的就是威尼斯美术学院。 ![]() 专业考试 - 针对纯艺类专业(绘画、雕塑、版画),一般需要现场作画,根据不同学院,专业考试的要求也不同。 - 针对设计类专业(平面设计、服装设计、多媒体设计、舞台美术、装饰艺术、企业艺术设计等),少部分学校和研究生也会要求专业考试,一般以命题创作为主,形式不限。 ![]() 面试 面试环节,一般是做自我陈述,部分学校本科要求作品集面试(尤其是纯艺类和设计类专业的学生)。而研究生在此环节,多为作品集讲解和自我陈述。考官要了解学生留学意愿、所学专业、院校选择等情况。 ![]() 申请意大利公立美院的流程是什么? 图兰朵计划 图兰朵计划出国时间为10月或者11月份可以选择, 以下为留学大致流程:
10月计划生(在国外学习11个月语言) 9月末以前进行语言学习,语言时间最少4-6个月,学习语言期间开始从:
11月计划生(在国内学习10个月语言) 10月末以前进行语言学习,语言时间最少4-6个月,学习语言期间开始从:
国际生 国际生(针对除欧盟以外的全世界学生)出国时间为每年的8月份,以下为留学大致流程:
8月国际生(在国内学语言并拿到语言证书)
图兰朵计划和国际生有哪些要求? 图兰朵计划
国际生 国际生的分数没有明确要求,但建议走国际生的学生分数不要低于300分。 意大利留学需要准备哪些初材料? - 本科:护照、高中毕业证、高考成绩证明、艺考成绩证明、小初高12学年制证明; - 研究生:护照、学士学位证书、大学毕业证、大学课程描述、大学成绩单、高考成绩证明、小初高学年制证明; 意大利公立美院学历回国受认可吗? 意大利所有公立美院的学历在国内都是认可的,一方面是证明国外学历的真实性,另一方面也是能够报考国内事业单位、考取公务员,或者是继续进行高等学历的学习。 受认可的国外学历可以在“中华人民共和国教育部教育涉外监管网”上查询,网址 ↓ ↓ ↓ http://www.jsj.edu.cn/n1/12041.shtml 回国后,可携带学位证等相关材料去省会城市“留学生学历认证中心”进行认证,一般一个月左右可以收到认证报考。 |













